一、培养目标
培养德智体美劳全面发展,在本门学科上掌握坚实宽广的基础理论和系统深入的专门知识,具有独立从事科研或创作工作的能力,在科学研究、专门技术或艺术创作方面做出创造性成果的高级专门人才。
二、招生规模
学校2025年度录取博士研究生62名,2026年度博士研究生的招生规模,以当年国家文件批准下达数为准。
三、招生方式
申请-考核
四、招生专业
1356美术与书法(专业学位);1403设计学(学术学位);0712科学技术史(学术学位);0805材料科学与工程(学术学位);080503材料加工工程(学术学位)。
五、报考条件
1.拥护中国共产党的领导,具有正确的政治方向,热爱祖国,愿意为社会主义现代化建设服务,遵纪守法,品行端正。
2.硕士研究生毕业或已获硕士学位的人员;应届硕士毕业生(最迟须在入学前毕业或取得硕士学位);获得学士学位6年以上(含6年,从获得学士学位之日算起到博士生入学之日)并达到与硕士毕业生同等学力的人员。
3.身体和心理健康状况符合相关规定。
4.须满足各学院根据学科特点、人才培养目标制定的相关要求。
5.须有两名与报考学科相关的教授(或相当职称)以上的专家书面推荐。
6.以同等学力身份报考的人员,还须达到招生学院对考生提出的具体业务要求。
7.除满足基本条件中1、2、3、4、5点外,还须符合《景德镇陶瓷大学博士研究生招生“申请-考核”制实施细则》中的规定和各招生学院的其他要求。
8.现役军人报考博士生的要求及办法,按军队有关规定办理。
9.报考“少数民族高层次骨干人才”“博士南疆高校教师”专项计划博士研究生招生政策以学校专项通知为准,若上级部门有最新政策,则以上级部门最新政策为准。
六、网上报名
考生于2025年12月16日09:00—2026年1月16日23:59登陆http://yz.chsi.com.cn/bsbm/(中国研究生招生信息网—博士网报)注册报名。
七、提交报名材料
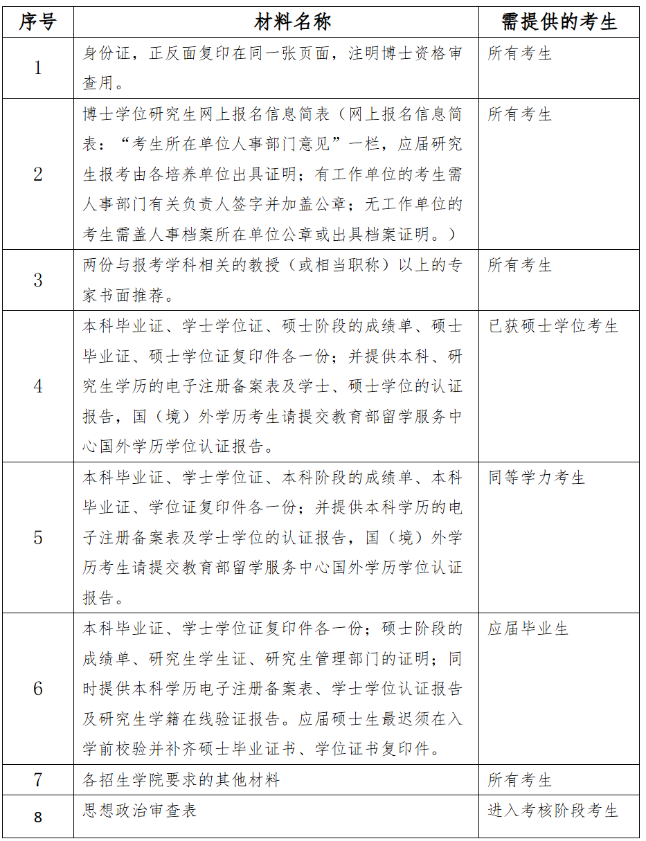
1.考生须提交材料至各招生学院指定邮箱,提交材料如下:
报考材料(含电子版材料)为以下内容:其中材料1、2、3、7每位考生必须提交,材料4、5、6、8请考生具体参照各自类别提交。

2.各招生学院接收材料邮箱和时间安排

3.电子版材料提交注意事项:考生提交报名电子材料是网上报名的重要环节,请以PDF格式上传附件,上传内容须清晰可见。未按要求填写报考信息、提交电子材料的考生报名无效。
八、综合考核
综合考核形式和内容详见《景德镇陶瓷大学博士研究生招生“申请-考核”制实施细则》和各招生学院网站公布的实施方案。
九、录取
根据综合考核情况和当年度博士研究生招生指标,提出拟录取名单。公示无异议后,上报上级主管部门审核通过后方可正式录取。应届毕业考生入学时未取得国家承认的相应学位学历证书者,录取无效。
对在报名或考试中有弄虚作假或其他违规行为的考生,不论何时,一经查实,即按有关规定取消其报考、录取、入学资格或学籍,还将视不同情况根据国家有关法律法规的规定予以处理。
十、学费
学费按国家相关规定执行。专业型博士生每生每年15000元,全日制定向委托培养学术型博士生每生每年12000元,全日制非定向学术型博士生每生每年10000元。(少数民族高层次骨干人才计划定向研究生参照执行)
十一、少数民族高层次骨干人才计划
报考少数民族高层次骨干计划考生须通过中国研究生招生信息网的骨干计划资格申请平台(“中国研究生招生信息网”首页—“少数民族高层次骨干人才研究生招生计划资格申请平台”,网址:https://mz.chsi.com.cn/mzjh/stu/)提交申请信息,经生源地省级教育行政部门在线审核通过后方可报名。
十二、其他说明
1.博士研究生的录取类别分为定向就业和非定向就业两种。录取类别在网上报名时由考生按照规定根据自己的实际情况选择,录取类别确定后不予更改,报考类别为非定向就业的博士研究生在入学前须将人事档案转入我校,毕业时按本人与用人单位双向选择的办法就业。报考类别为定向就业的博士研究生须在入校前与招生单位、工作单位签订定向培养协议,人事关系与人事档案不转入学校。
2.网上报名时考生本人须对网上报名信息进行认真核对,确认无误后提交,每位考生只能保留一条有效报名信息。
3.报考前,请考生务必认真核对是否符合我校公布的报考条件要求,凡不符合报考条件的考生将不予录取,后果由考生本人承担。
4.本简章内容如与教育部招收博士研究生相关文件冲突,以教育部相关文件为准。
5.为方便联系,考生务必认真填写通讯地址(省、市、县、地址、邮编、联系电话、姓名),通讯地址须在2026年9月1日前有效。以免因地址不详、变动而出现投递失误等问题。
6.有关招生信息请关注景德镇陶瓷大学招生就业处网站博士研究生招生信息栏https://zs.jcu.edu.cn/bsyjszs/zxdt.htm,如有变动,以报名期间网页公布的信息为准。
7.我校不举办任何形式的辅导班,不提供历年试题,不提供购书服务。
十三、联系方式
联系地址:江西省景德镇陶瓷大学(湘湖校区)
邮政编码:333403
招生考试咨询电话:0798-8489047
招生录取咨询电话:0798-8463033